Gå till innehållet
Gå till startsidan

Denna webbplats vänder sig till läkare

Sök

ABC om Akut katatoni

Läs artikel som PDF

Katatoni är ett syndrom med påverkan på framför allt motoriska, affektiva och viljemässiga funktioner. Syndromet består av en rad olika symtom som kan verka mycket besynnerliga för en betraktare. Det finns allt från lindriga former med ett fåtal och inte så framträdande symtom till allvarliga tillstånd som kräver akut behandling. De senare formerna förknippas med immobilisering och autonom dysfunktion, vilket ligger bakom morbiditeten och mortaliteten.  Tillståndet har traditionellt förknippats med schizofreni men förekommer troligen i högre grad vid bipolär sjukdom och även vid många medicinska och neurologiska sjukdomar. 

Epidemiologi

Katatoni har ansetts vara ett ovanligt tillstånd, men man har på senare tid noterat att katatona symtom förekommer i cirka 5–15 procent av akuta fall inom vuxenpsykiatrin [1-4]. Det finns studier som tyder på att medicinska orsaker kan ligga bakom så mycket som 20–40 procent av alla fall av katatoni [5-8]. Bipolär sjukdom anses vara den vanligaste underliggande psykiska sjukdomen, följt av psykotiska syndrom [1, 5, 9]. Den exakta förekomsten är svår att fastställa, men de flesta är överens om att tillståndet är underdia­gnostiserat [10].

Diagnostik

Symtom enligt DSM-5

Den senaste versionen av den amerikanska diagnosmanualen Diagnostic and statistical manual of mental disorders (DSM-5) [11] definierar katatoni som en  klinisk bild dominerad av tre eller flera av nedanstående symtom. Symtomen kan vara kopplade till en psykisk sjukdom, till ett medicinskt tillstånd eller uppträda i en idiopatisk form. Samtliga katatona symtom kan fluktuera och uppträda under vissa delar av dagen för att sedan gå i regress och återkomma vid ett senare tillfälle. Detta nödvändiggör frekvent observation, god dokumentation och kommunikation mellan vårdpersonal. 

Stupor innebär att patienten överhuvudtaget inte interagerar med omvärlden, trots att hen är vaken. Patienten uppvisar ingen psykomotorisk aktivitet, vilket bland annat medför att patienten inte svarar på tilltal, inte ger ögonkontakt och inte reagerar på yttre stimuli, ibland inte ens på smärtstimuli. Patienten sitter eller ligger still. En stuporös patient kan ibland felaktigt beskrivas som sovande eller medvetslös. 

Mutism, eller stumhet, betyder att patienten inte ger någon, eller minimal, verbal respons. Symtomet förekommer ofta tillsammans med stupor enligt ovan, men också ensamt. Det benämns dock inte mutism om det finns en känd afasi eller annan underliggande språkstörning. Stupor och mutism är två av de allra vanligaste symtomen [9].

Katalepsi innebär att patienten, när undersökaren flyttar hens extremiteter till olika positioner och sedan släpper, fastnar i den nya positionen alternativt återgår till sin naturliga position endast mycket långsamt. 

Posering föreligger om patienten intar onaturliga kroppsställningar, liknande dem vid katalepsi. Skillnaden är dock att den onaturliga kroppsställningen intas spontant. Patienten kan till exempel sova med händerna uppsträckta i luften eller ligga med huvudet onaturligt lyft som om det vilade på en osynlig kudde, så kallad luftkudde.

Vaxartad rörlighet eller flexibilitas cerea är en speciell form av rigiditet. När undersökaren flyttar patientens extremiteter finns initialt ett svagt, jämnt motstånd (som ett vaxljus), varefter armen låter sig flyttas långsamt. 

Negativism yttrar sig i att patienten motsätter sig uppmaningar eller undersökningar, vilket kan ske verbalt eller som ett aktivt fysiskt motstånd vid undersökning. Intrycket är dock att det inte finns någon direkt mening bakom, utan att motståndet sker automatiskt. Patienten kan också göra helt motsatt det som undersökaren föreslår. 

Stereotypier är rörelsesekvenser utan direkt ändamål, vilka patienten upprepar gång på gång. De kan bestå av förhållandevis avancerade rörelser som involverar hela armen eller kroppen. De skiljer sig från motori­ska tics, vilka innefattar mindre och enstaka rörelser som till exempel ryckningar i ansiktet. Man kan också oftast avleda stereotypier med externa stimuli.

Manerlighet betyder att personen utför karikatyrer eller överdrivna varianter av annars normala handlingar, till exempel hälsar med honnör eller yvigt går på tå. Manierismer kan vara snarlika stereotypier men skillnaden består i att manierismer är beteenden med ett syfte.

Agitation innebär att patienten uppträder verbalt eller fysiskt påträngande, dock på ett icke-målinriktat sätt och inte nödvändigtvis som svar på ett yttre stimuli. Värt att notera är att växlingen i symtom innebär att en tidigare stuporös patient plötsligt kan bli agiterad, varför försiktighet bör iakttas vid interaktion med patienten.

Grimaserande innebär att patienten gör eller bibehåller grimaser. Även här bör man särskilja symtomet från tics, som inte nödvändigtvis behöver innefatta just en grimas.

Ekolali betyder att patienten härmar någons tal. Det kan vara enstaka ord, hela meningar eller endast avslut av meningar. Härmningen måste inte vara exakt, utan kan också vara ljudlik.

Ekopraxi innebär i stället att patienten härmar en annan persons rörelser. Ofta är härmningen inte perfekt utan mer som en association av den ursprungliga rörelsen.

Övriga symtom

Det finns en rad andra symtom som inte tas upp i DSM-5 men som förekommer i olika symtomskattningsskalor för katatoni. En användbar skattningsskala är Bush–Francis catatonia rating scale (BFCRS), som också innehåller en särskild undersökningsprocedur [12-14]. Några av de viktigaste symtomen/fynden är värda att ta upp då de också talar för att en katatoni föreligger. 

Tillbakadragenhet med nedsatt mat- och vätskeintag är ett vanligt symtom som också snabbt kan bli ett medi­cinskt problem, särskilt för äldre.

Stirrande blick innefattar allt från en fixerad blick som är svår att avleda till nedsatt blinkningsfrekvens med torra ögon som följd. 

Perseveration betyder att patienten ideligen återkommer till samma samtalsämne, rörelse eller aktivitet, trots försök till avledning. 

Verbigeration liknar perseveration men innebär att patientens tal hakar upp sig på vissa fraser, meningar eller avslut på meningar, ungefär som en hackig LP-skiva. 

»Mitgehen« betyder att patienten följer en inducerad rörelse trots uppmaning att låta bli. Det undersöks genom att man ber patienten sträcka ut handen med handflatorna nedåt, varpå undersökaren säger åt patienten att »låt mig inte lyfta din hand« och försiktigt försöker lyfta patientens hand med enbart ett lätt tryck med pekfingret. »Mitgehen« föreligger om patienten trots uppmaningen låter handen lyftas.

»Gegenhalten« innebär att det finns ett automatiskt motstånd mot passiva rörelser. Motståndet är proportionerligt mot kraften i den passiva rörelsen. Vid till exempel undersökning av rigiditet i armbågsleden blir motståndet mer uttalat ju mer kraft undersökaren använder. Det är markerat och mycket starkare än det initiala motstånd som ses vid vaxartad rörlighet.

Ambitendens yttrar sig i att patienten verkar oförmögen att fatta även enkla beslut, till exempel att sätta sig på stolen vid uppmaning, gå in i ett rum eller skaka undersökarens hand. 

Automatisk lydnad föreligger om patienten följer en uppmaning som uppenbart är negativ för patienten. Det testas genom en specifik procedur i BFCRS.

Primitiva reflexer kan framträda i form av grip-, sök-, trutnings-, palmomental- [15] och glabellarreflex [16].

Autonom instabilitet är ett av de allvarligaste symtomen och innebär att patienten kan få fluktuerande feber, hypertension, takykardi och takypné.  

Orsaker och olika former

Det finns en rad olika tillstånd som har förknippats med katatoni (se ruta för ett urval). Oftast har patienten en underliggande bipolär sjukdom eller en schizofrenispektrumstörning, eventuellt i kombination med en somatisk sjukdom, men katatoni kan också vara idiopatisk. Olika former av katatoni har föreslagits [1, 17]. Den viktigaste formen att känna till är malign katatoni, som föreligger när det finns en autonom instabilitet. En särskild form av malign katatoni är malignt neuroleptikasyndrom, som föreligger om den utlösande faktorn är nylig exponering för eller utsättning av antipsykotiska läkemedel. Nuförtiden är de flesta överens om att malignt neuroleptikasyndrom bör ses som en underkategori till malign katatoni. Således är malignt neuroleptikasyndrom också en form av katatoni [1, 18, 19]. Det är dock viktigt att uppmärksamma samtidiga extrapyramidala biverkningar [20]. 

Komplikationer

Många komplikationer kan kopplas till den immobilitet som patienten drabbas av [21]. Risken för djup ventrombos och lungemboli är förhöjd [22]. Fragmin ges som trombosprofylax vid betydande immobilisering.

Liggsår är vanliga och det är viktigt att även psyki­atrisk omvårdnadspersonal kan hantera vändscheman och annan dekubitusprofylax. 

Vid uttalad rigiditet föreligger risk för rabdomyolys med njursvikt. Värt att notera är att både myoglobin och kreatininkinas kan vara förhöjda även om patienten är uppegående.

Obstipation, dehydrering och malnutrition är vanliga komplikationer, varför man löpande bör ta ställning till parenteral vätskebehandling eller näringstillförsel. Vätske- och miktionslista kan behöva upprättas. Urinretention och inkontinens kan också uppträda. 

Även infektioner i form av framför allt nedre urinvägsinfektioner och aspirationspneumonier förekommer.

Då patienten kan drabbas av autonom instabilitet och i värsta fall allvarlig hjärtarytmi är det viktigt att monitorera puls, blodtryck och temperatur. Tillståndet kan pendla, och enstaka normala värden utesluter inte en autonom instabilitet. Vid betydande autonom instabilitet bör man se över vårdnivån och ta ställning till högre övervakningsgrad av vitalparametrar. Det kan bli aktuellt med intensivvård.

Handläggning

Identifiering

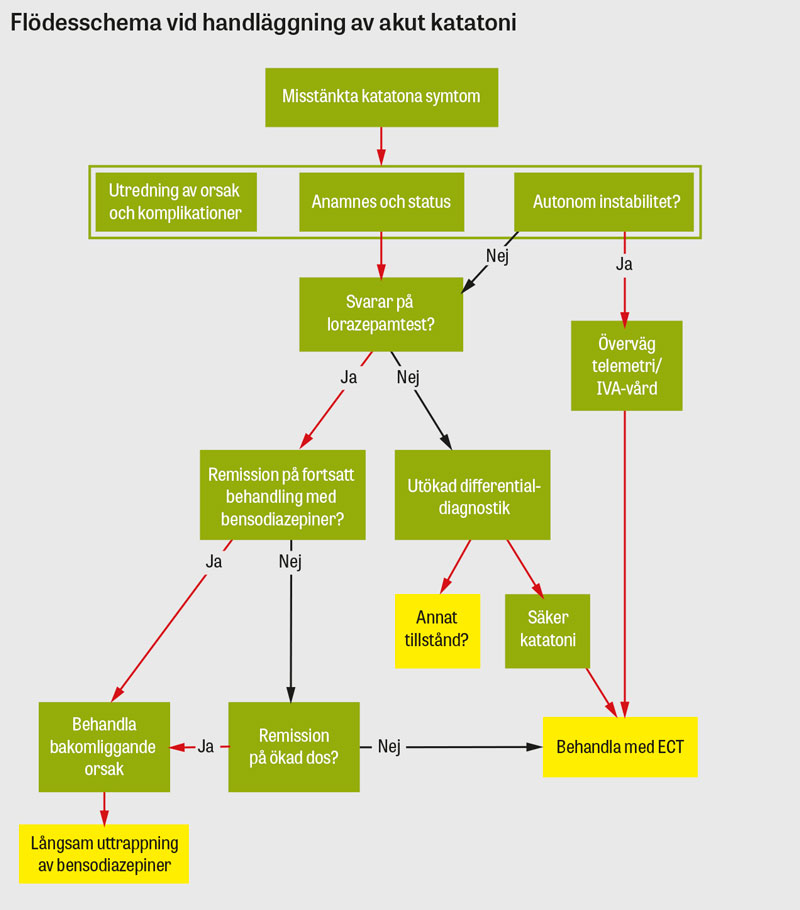
Att identifiera katatona symtom är en förutsättning för att korrekt diagnostisering och handläggning ska komma till stånd. Misstänkta katatona symtom på somatisk vårdavdelning bör resultera i konsultationsremiss till psykiatrisk klinik med den specifika frågeställningen »akut katatoni«. En sådan remiss bör innefatta kort bakgrund med patientens diagnos, det aktuella sjukdomsförloppet samt vilka katatona symtom som observerats och eventuella avvikande vitalparametrar eller laboratorieprov. 

Utredning

Anamnes och status är fundamenten i utredningen. Målet är att kunna fastställa diagnos och identifiera underliggande behandlingsbara psykiska eller somatiska orsaker till katatonin samt eventuella komplikationer. Laboratorietestning utförs inte i diagnostiskt syfte utan för att utesluta somatiska orsaker och komplikationer samt för att patienten ska vara förberedd för eventuell elbehandling (ECT). Se ruta för lämplig utredningsgång. 

Behandling

Lindrigare former kan ofta snabbt förbättras eller brytas med enbart bensodiazepiner (i första hand lorazepam), annars ges ECT. Utsättning av mediciner som kan förvärra katatonin, till exempel antipsykotika (särskilt första generationens), rekommenderas, i synnerhet om detta bedöms ha orsakat katatonin [23, 24]. 

Vid alla fall av misstänkt katatoni bör man göra ett så kallat lorazepamtest [12]. Ett positivt lorazepamtest kan vara ett redskap vid diagnostiseringen, men ett negativt lorazepamtest utesluter inte katatoni. Ofta ses en paradoxal reaktion där patienten i stället för den förväntade sederingen vaknar till, ibland nästan omedelbart [25]. Katatona symtom som mutism, stelhet och vaxartad rörlighet kan snabbt gå i regress. Om patienten svarar på testet sätts lorazepam in med en startdos på 1 mg × 3, om möjligt peroralt, annars intravenöst eller intramuskulärt initialt [1, 23, 24]. Doseringen är individuell och kan behöva trappas upp, men dosen måste begränsas om patienten blir sederad. Internationellt har doser upp till 16–24 mg rekommenderats.  Vid för kort behandlingsperiod eller hastig utsättning kan tillståndet snabbt återkomma, varför utsättningen bör ske genom nedtrappning [1, 23, 24].

ECT ges direkt vid allvarligare former (till exempel malign katatoni) eller om bensodiazepiner inte ger tillräcklig effekt. Man ska inte dröja mer än några dagar innan ECT prövas, då det ofta har en snabb och dramatisk effekt på symtomen [23, 24].

Läs även författarintervjun med Johan Bengtsson

Jobb i fokus

Mer att läsa

Mer att läsa