Gå till innehållet
Gå till startsidan

Denna webbplats vänder sig till läkare

Sök

Icke-invasiv diagnostik vid stabil kranskärls­sjukdom

Läs artikel som PDF

Stabil kranskärlssjukdom är vanligt förekommande, med angina pectoris som det vanligaste symtomet. Prevalensen av angina pectoris ökar med åldern, från ca 5 procent vid 50 års ålder till ca 10–14 procent vid 75 år [1, 2]. Prognosen är relativt god med en årlig mortalitet på ca 1 procent, men den stora andel patienter som söker för symtom som kan ses vid ischemisk hjärtsjukdom gör att stora resurser går till att utreda dessa patienter. Därför ställs krav på kostnadseffektiv handläggning med effektiva patientflöden och god dia­gnostik.

Denna ABC-artikel syftar till att redogöra för utredning av misstänkt stabil kranskärlssjukdom med utgångspunkt från de europeiska riktlinjerna men med anpassning till svenska förhållanden; underlag är hämtat ur nationella riktlinjer för hjärtsjukvård [3]. I artikeln ges även en övergripande beskrivning av de vanligaste icke-invasiva diagnostiska undersökningar­na i klinisk praxis i Sverige och betydelsen av indivi­duell riskbedömning vid val av diagnostisk metod. 

Initial utredning

De nationella och europeiska riktlinjerna rekommenderar att utredning av stabil kranskärlssjukdom utgår från den individuella patientens risk för stabil kranskärlssjukdom baserad på ålder, kön och typ av bröstsmärta. Risken justeras utifrån patientens kliniska bild eller med hjälp av andra riskpoängsystem (t ex SCORE) [4]. 

Utredningen styrs utifrån risken att patienten har kranskärlssjukdom. 

Basal utredning

Angina pectoris är en klinisk diagnos som ställs med hjälp av anamnesen, men status och objektiva undersökningar används för att bekräfta diagnosen, utesluta differentialdiagnoser och bedöma svårighetsgraden. En detaljerad anamnes om bröstsmärtan (obehaget) är viktig. Om anamnesen väcker misstanke om instabil angina ska patienten handläggas akut och utredas på sjukhus. Nydebuterad (senaste 4 veckorna) bröstsmärta bör betraktas som instabil. 

Redan tidigt i utredningen är det viktigt att tänka på om det finns patientrelaterade faktorer som förhindrar eventuell revaskularisering så att patienten inte utsätts för onödiga undersökningar.

Vilo-EKG

Alla patienter som söker för bröstsmärta ska undersökas med vilo-EKG. Helt normala EKG-fynd är dock vanligt förekommande vid ischemisk hjärtsjukdom.

Ekokardiografi

Ekokardiografi är i dag en rutinundersökning för att identifiera strukturella och funktionella förändringar i hjärtat. I vilken omfattning ekokardiografi ska bli rutinundersökning vid utredning av misstänkt hjärtsjukdom är en resursfråga. Hälsoekonomiska analyser är därför värdefulla. Undersökning med ekokardiografi är särskilt värdefullt vid symtom förenliga med hjärtsvikt/blåsljud eller om patienten tidigare har haft hjärtinfarkt eller annan hjärtpåverkan. En ekokardiografiundersökning ger information om vänster och höger kammares funktion, abnormala väggrörelser och klaffunktion, där tät aortastenos kan ge angina och stor mitralisinsufficens kan ge dyspné.

Fortsatt utredning

Efter basal utredning bör patienten direkt genomgå koronarangiografi

  • vid hög risk för stabil kranskärlssjukdom (>85 procent) och uttalade symtom
  • vid nedsatt ejektionsfraktion i vänster kammare och typisk angina 
  • vid misstanke om trekärlssjuka eller vänster huvudstamsstenos 
  • om patienten med risk >15 procent inte kan genomföra någon typ av icke-invasiv diagnostik. 

Patienter med låg risk för stabil kranskärlssjukdom (<15 procent) bör inte utredas vidare med vare sig invasiv eller icke-invasiv diagnostik avseende koronar­insufficiens. 

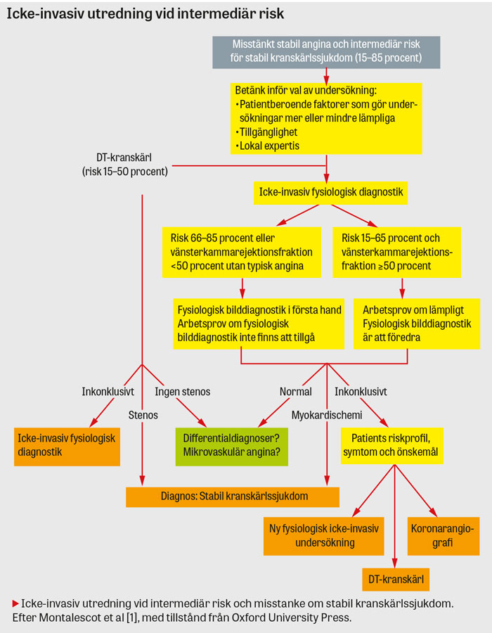
Patienter med intermediär risk (15–85 procent) ska utredas vidare. Om risken är 15–65 procent är arbetsprov eller icke-invasiv bilddiagnostik möjlig, men om risken bedöms vara 66–85 procent bör icke-invasiv fysiologisk bilddiagnostik väljas. Icke-invasiv bild­diagnostik innefattar undersökningsmetoder som är fysiologiska (stressekokardiografi och myokardskinti­grafi) respektive anatomiska (DT-kranskärl). 

Hösten 2015 kom Socialstyrelsen med nya nationella riktlinjer avseende val av diagnostisk metod hos patienter med bröstsmärta och intermediär risk för stabil kranskärlssjukdom [3]. Riktlinjerna framhäver betydelsen av att i första hand använda icke-invasiv diagnostik framför koronarangiografi vid intermediär risk. Myokardskintigrafi fick starkast rekommendation, följt av stressekokardiografi och DT-kranskärl. 

Utfallet från alla tre undersökningsmetoder har visat sig ha prognostisk betydelse, och fynd från myokardskintigrafi och stressekokardiografi har betydelse för val av behandling. Myokardskintigrafi och DT-kranskärl ger strålningsbelastning, medan stressekokardiografi i stället är mycket operatörsberoende. 

Fysiologisk diagnostik

Arbetsprov. Arbetsprov är en billig och relativt riskfri undersökning med god tillgänglighet. Metoden begränsas dock av relativt låg sensitivitet och specificitet. En horisontell eller nedåtsluttande ST-sänkning ≥1 mm i mer än en avledning har sensitivitet och specificitet om 67 procent respektive 72 procent för en eller flera signifikanta stenoser vid koronarangiografi [5]. En studie som tagit hänsyn till verifikationsbias har beskrivit lägre sensitivitet men högre specificitet (45 procent respektive 90 procent) [6]. Sensitivitet och specificitet för stabil kranskärlssjukdom är lägre hos kvinnor än män [7]. 

Sammantaget räcker arbetsprovet ibland för att kunna klassificera patienten till låg eller hög risk för kranskärlssjukdom. I andra fall får man bedöma att patienten fortfarande har intermediär risk, och man måste gå vidare med en metod som har högre dia­gnostisk tillförlitlighet. Europeiska kardiologför­eningen rekommenderar inte arbetsprov hos patienter med risk >65 procent, eftersom antalet falskt negativa undersökningar riskerar att bli många [1]. 

I Sverige har arbetsprovet länge varit den vanligaste undersökningen vid misstanke om stabil kranskärlssjukdom, men den europeiska kardiologföreningen rekommenderar nu att även icke-invasiv bilddiagno­stik i allt större utsträckning kan användas hos patienter med lägre intermediär risk (15–65 procent). 

Stressekokardiografi. Stressekokardiografi är i dag en övergripande benämning för flera olika metoder. Vanligast är farmakologisk provokation med dobut­amin, men ny teknik med flödesmätning i vänstra nedåtgående kransartären (LAD) och kontrastledd undersökning av myokardperfusionen är på väg att implementeras i den kliniska vardagen. Vid stressekokardiografi med dobutamin är sensitivitet och specificitet för koronarinsufficiens 81–83 procent respektive 84 procent [8]. Sensitiviteten är högre vid trekärlssjukdom. Stressekokardiografi ger ingen strålning men är mer undersökarberoende än alternativ diagnostik.

Stressekokardiografi syftar till att inducera myo­kardischemi genom att öka syrebehovet med arbete eller farmakologisk provokation. Vid signifikant kranskärlssjukdom skapar flödesbegränsningen ischemi och observeras i samband med stressekokardiografi som nedsatt (hypokinesi) eller upphävd (akinesi) väggrörelse i engagerade delar av vänster kammare. Om bildkvaliteten inte är optimal görs undersökningen med kontrast. Med fysiologisk stress får man också information om arbetsförmåga, ST–T-reaktion och blodtrycksutveckling, men det ökade andningsarbetet ger försämrad bildkvalitet. 

En normal undersökning har högt negativt prediktivt värde, och patienten har <1 procents risk per år för hjärtinfarkt eller död [9-11]. Ytterligare faktorer som talar för låg risk för mortalitet eller kardiovaskulära händelser det närmaste året efter undersökningen är fullgod provokation, ejektionsfraktion i vila >50 procent och ingen pågående antiischemisk medicinering vid undersökningen [12]. 

Om däremot hypo- eller akinesi tillkommer i mer än två myokardsegment under undersökningen har patienten sämre prognos. Patienter med tecken på både reversibel ischemi och genomgången infarkt har sämst prognos [11]. 

Myokardskintigrafi. Myokardskintigrafi används för att upptäcka och gradera relativ perfusionsnedsättning. En radioaktiv perfusionsmarkör i myokardiet injiceras under stress samt i vila om det behövs. Sensitivitet och specificitet för myokardischemi är 88 procent re­spektive 73 procent [8]. I Sverige är 2-dagarsprotokoll vanligt, och vid normala fynd under stress görs ingen undersökning i vila. Myokardskintigrafi utsätter patienten för joniserande strålning, 1,6–5 mSv per undersökning, beroende på vilken teknik som används. Den senaste tekniken kan därmed genomföra undersökningen med en stråldos motsvarande ca 1–2 års bakgrundsstrålning.

Vid stressundersökningen ökas den myokardiella perfusionen med ett maximalt arbetsprov (uppnå >85 procent av beräknad maximal hjärtfrekvens och ansträngningsgrad ≥17 på Borgskalan) eller med läkemedel (adenosin). Dobutaminskintigrafi har i dag ersatts av regadenoson som är en selektiv adenosin­agonist. Vid farmakologisk provokation med adenosin eller regadenoson får patienten inte dricka kaffe/te 12–24 timmar före undersökningen, eftersom koffein förhindrar adenosinets vasodilaterande effekt i kranskärlen. I slutet av provokationen injiceras isotopen, och patienten undersöks sedan så snart som möjligt i en gammakamera.

En normal myokardskintigrafi motsvarar en årlig risk för kardiovaskulär händelse på <1 procent [13]. Vid ett litet ischemiskt riskområde vid myokardskintigrafi (<10 procent av vänster kammare) har studier inte kunnat visa någon skillnad mellan patienter som enbart fått optimal medicinsk behandling och patienter som utöver medicinsk behandling också genomgått revaskularisering [14]. Vid minst måttlig ischemi (>10 procent av vänster kammare) rekommenderas koronarangiografi för revaskularisering [15]. 

Attenuering – dvs dämpning av isotopsignalen vid passage genom kroppen – kan ge överdiagnostik av reversibla perfusionsdefekter. Genom att undersöka patienter med attenueringskorrektion (datortomografi) eller i två olika positioner (rygg/mage alternativt sittande/liggande) kan detta undvikas. 

Eftersom myokardskintigrafi som metod utgår från en jämförelse av isotopens fördelning i vänster kammare kan man om ischemin engagerar alla tre kranskärl i samma utsträckning få helt normala undersökningsfynd. Fenomenet är ovanligt och kallas balanserad global ischemi. 

Anatomisk diagnostik

Datortomografi av kranskärl. Undersökning med datortomografi av kranskärlen (DT-kranskärl) ger information om förekomst och lokalisation av plack och kan även skatta grad av stenos. Sensitiviteten är hög (95–99 procent) med högt negativt prediktivt värde hos symtomatiska patienter med låg risk (15–50 procent) [16]. Specificiteten och det positiva prediktiva värdet är dock lägre. Det negativa prediktiva värdet sjunker vid ökande risk för kranskärlssjukdom, och därför rekommenderas undersökningen i första hand till patienter med risk <50 procent [1, 17]. I Sverige är medelstråldosen vid DT-kranskärl 3,4 mSV [18].

Efter injektion av jodbaserat kontrastmedel görs en datortomografiundersökning av hjärtat. För att erhålla bra bilder ska patienten kunna hålla andan, inte ha svår fetma (BMI >35) och ha regelbunden låg hjärtfrekvens (<65 slag/min; man ger ofta betablockerare intravenöst under undersökningen). Undersökningen medför relativt hög stråldos mot bröstkörteln, och alternativ metod bör övervägas hos yngre kvinnor [19].

Patienter med helt normala undersökningsfynd eller med plack (<50 procent av kärllumen) har god prognos [20]. Patienter med >50 procent stenos har hög­re risk för hjärtinfarkt eller död än patienter med <50 procent stenos [21].

I PROMISE-studien (Prospective multicenter im­aging study for evaluation of chest pain) randomiserades 10 003 patienter med symtomatisk stabil kranskärlssjukdom till antingen initial icke-invasiv fysiologisk diagnostik (stressekokardiografi eller myokardskintigrafi) eller initial anatomisk diagno­stik med DT-kranskärl. Utfallet för de två strategierna skilde sig inte åt avseende mortalitet och hjärtinfarkt under två års uppföljning [4, 22].

Andra metoder. Ett flertal metoder är under utveckling. Undersökning med MR med dobutaminprovokation kan användas för att identifiera väggrörelsestörningar [23]. Bedömning av perfusion med PET har visat sig vara överlägsen både myokardskintigrafi och stress­ekokardiografi, men av tekniska och ekonomiska anledningar är tillgängligheten till undersökningen låg [24].

Potentiella bindningar eller jävsförhållanden: Inga uppgivna.

Stabil kranskärlssjukdom är en vanlig orsak till utredning i såväl primärvården som på sjukhus. Utredningens bas är bedömning av patientens risk för kranskärlssjukdom baserad på ålder, kön och typ av bröstsmärta.


Illustration: Alfred Pasieka/Science Photo Library/IBL

Kriterier för definition av bröstsmärta

Bedömning av risk för stabil kranskärlssjukdom

Initial utredning

Icke-invasiv utredning vid intermediär risk

Bröstsmärta vid myokardischemi

Basal initial utredning

Val av undersökning

De vanligaste icke-invasiva diagnostiska metoderna

Misstanke om myokardischemi vid arbetsprov

Att tänka på vid remiss för arbetsprov

Exempel på myokardskintigrafisk undersökning med reversibel perfusionsdefekt. De övre delarna i bilderna visar isotopfördelningen efter stress (arbetsprov) med nedsatt isotopupptag apikalt och septalt, motsvarande försörjningsområdet för vänster koronarartärs främre nedåtstigande gren (LAD) (markerat med vit pil). De nedre delarna av bilderna visar samma patient undersökt i vila; där ses ett jämnt upptag över hela vänsterkammaren. Vänster kammare presenteras utifrån tre olika snitt: kortaxel, vertikal längsaxel och horisontell längsaxel.

Till vänster: Datortomografiundersökning av kranskärl hos en 51-årig man med angina pectoris. Vit pil visar tät stenos i vänster koronarartärs främre nedåtstigande gren (LAD). Till höger: Traditionell kranskärlsröntgen hos samma patient. Svart pil visar samma stenos som bilden till vänster.

Kontraindikationer för undersökningar

Konsensus

Mer att läsa

Mer att läsa